Математика – страница 36
Матрица коэффициентов полных затрат статической линейной модели Леонтьева может иметь вид …
Матрица рисков в игре с природой имеет вид:

Тогда оптимальной по критерию Байеса относительно рисков будет стратегия …

Тогда оптимальной по критерию Байеса относительно рисков будет стратегия …
Дерево решений в игре с природой имеет вид:

Тогда оптимальной по критерию Байеса является стратегия …

Тогда оптимальной по критерию Байеса является стратегия …
Функция полезности потребителя имеет вид
, а бюджетное ограничение
. Оптимальный набор благ потребителя:
и
,
,
. Тогда при увеличении дохода на одну единицу оптимальное значение функции полезности …
, а бюджетное ограничение
. Оптимальный набор благ потребителя:
и
,
,
. Тогда при увеличении дохода на одну единицу оптимальное значение функции полезности …Функция полезности потребителя имеет вид
, а бюджетное ограничение
. Тогда оптимальный набор благ потребителя равен …
, а бюджетное ограничение
. Тогда оптимальный набор благ потребителя равен …Если минор второго порядка некоторой матрицы
и все миноры более высокого порядка этой матрицы равны нулю, то ранг равен …
и все миноры более высокого порядка этой матрицы равны нулю, то ранг равен …Матрица выигрышей в игре с природой имеет вид:

Тогда оптимальной по критерию Вальда будет стратегия …

Тогда оптимальной по критерию Вальда будет стратегия …
Функция
задана и непрерывна на всей числовой прямой,
и
– действительные числа. Тогда верно утверждение …
задана и непрерывна на всей числовой прямой,
и
– действительные числа. Тогда верно утверждение …Имеются три урны, содержащие по 5 белых и 5 черных шаров, и семь урн, содержащих по 6 белых и 4 черных шара. Из наудачу взятой урны вытаскивается один шар. Тогда вероятность того, что этот шар белый, равна …
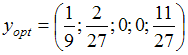
Для решения матричной игры
получено следующее решение соответствующей задачи линейного программирования:
,
. Тогда соответствующие смешанные стратегии будут иметь вид …
получено следующее решение соответствующей задачи линейного программирования:
,
. Тогда соответствующие смешанные стратегии будут иметь вид …Кривая спроса по цене
с постоянной эластичностью спроса может иметь вид …
с постоянной эластичностью спроса может иметь вид …Функция
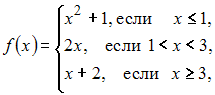
не является непрерывной на отрезке …
не является непрерывной на отрезке …Уравнение директрисы параболы, проходящей через точки
,
и симметричной относительно оси
, имеет вид …
,
и симметричной относительно оси
, имеет вид …
. Тогда предельный продукт капитала при
,
равен …
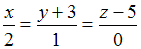
и плоскости
имеет координаты …