Математика – страница 38


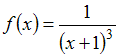
2 Если Изображение вопроса Если , то коэффициент  разложения данной функции в..., то коэффициент Изображение вопроса Если , то коэффициент  разложения данной функции в... разложения данной функции в ряд Маклорена равен …



Центр окружности Изображение вопроса Центр окружности  имеет координаты …... имеет координаты …


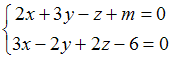
Прямая Изображение вопроса Прямая  пересекает ось  при значении параметра m, ... пересекает ось Изображение вопроса Прямая  пересекает ось  при значении параметра m, ... при значении параметра m, равном …

Соотношение  Изображение вопроса Соотношение   в прямоугольной декартовой системе к... в прямоугольной декартовой системе координат задает …

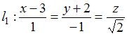
Прямая Изображение вопроса Прямая  параллельна плоскости , если параметр  рав... параллельна плоскости Изображение вопроса Прямая  параллельна плоскости , если параметр  рав..., если параметр Изображение вопроса Прямая  параллельна плоскости , если параметр  рав... равен …

Асимптоты гиперболы Изображение вопроса Асимптоты гиперболы  задаются уравнениями …... задаются уравнениями …

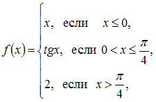
Для функции Изображение вопроса Для функции  точка  является точкой …... точка Изображение вопроса Для функции  точка  является точкой …... является точкой …




Вершина параболы Изображение вопроса Вершина параболы  имеет координаты …... имеет координаты …