Математика – страница 153
Точечная оценка математического ожидания нормального распределения равна 12. Тогда его интервальная оценка может иметь вид …
Непрерывная случайная величина X задана плотностью распределения вероятностей
Тогда математическое ожидание этой нормально распределенной случайной величины равно …
Тогда математическое ожидание этой нормально распределенной случайной величины равно …В первой урне 3 белых и 7 черных шаров. Во второй урне 6 белых и 4 черных шаров. Из наудачу взятой урны вынули один шар. Тогда вероятность того, что этот шар окажется белым, равна …
Гармонические колебания с амплитудой равной 2, частотой равной 3 и начальной фазой
, описываются законом …
, описываются законом …Производная произведения
равна …
равна …Несобственный интеграл
равен …
равен …Область определения вида
соответствует функции …
соответствует функции …Линейное пространство
не обладает свойством …
не обладает свойством …Наладчик обслуживает три станка. Вероятность того, что в течение часа потребует его вмешательства первый станок, равна
; второй –
; третий –
. Тогда вероятность того, что в течение часа потребует вмешательства наладчика только один станок, равна …
; второй –
; третий –
. Тогда вероятность того, что в течение часа потребует вмешательства наладчика только один станок, равна …Непрерывная случайная величина
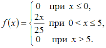
задана плотностью распределения вероятностей:

Тогда ее дисперсия равна …
задана плотностью распределения вероятностей:
Тогда ее дисперсия равна …
Решение системы линейных уравнений
методом Крамера может иметь вид …
методом Крамера может иметь вид …
. Тогда матрица
равна …
и
, равна …
и
, равна …