Математика – страница 28
Для решения матричной игры
получено следующее решение соответствующей задачи линейного программирования:
,
. Тогда цена игры будет равна …
получено следующее решение соответствующей задачи линейного программирования:
,
. Тогда цена игры будет равна …В транспортной задаче распределение поставок задано таблицей:

Тогда значение потенциала
будет равно …

Тогда значение потенциала
будет равно …
Линейное пространство
не обладает свойством …
не обладает свойством …Определенный интеграл
равен …
равен …Область допустимых решений OABC задачи линейного программирования имеет вид:

Тогда максимальное значение функции
равно …

Тогда максимальное значение функции
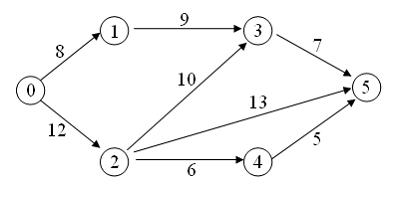
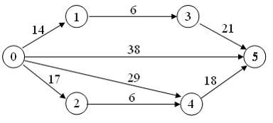
равно …Сетевой график изображен на рисунке

Тогда, для изменения критического пути, продолжительность работы
можно увеличить на …

Тогда, для изменения критического пути, продолжительность работы
можно увеличить на …Дана мультипликативная производственная функция
. Тогда коэффициент эластичности по труду равен …
. Тогда коэффициент эластичности по труду равен …Статическая линейная модель Леонтьева многоотраслевой экономики продуктивна. Тогда матрица коэффициентов прямых затрат может иметь вид …
Дискретная случайная величина
задана законом распределения вероятностей:

Тогда значения a и b могут быть равны …
задана законом распределения вероятностей:
Тогда значения a и b могут быть равны …
К графику функции
в его точке с абсциссой
проведена касательная. Тогда площадь треугольника, образованного касательной и отрезками, отсекаемыми ею на осях координат, равна …
в его точке с абсциссой
проведена касательная. Тогда площадь треугольника, образованного касательной и отрезками, отсекаемыми ею на осях координат, равна …Линейное пространство
обладает следующим свойством:
обладает следующим свойством:
не существует обратной, если
равно …
на отрезке
равно …
. Тогда средний продукт капитала при
,
равен …