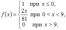
Непрерывная случайная величина X задана функцией распределения вероятностей:
Изображение вопроса Непрерывная случайная величина X задана функцией р...
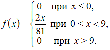
Тогда ее плотность распределения вероятностей имеет вид …
• 
• 
• 
• 
Тема: Законы распределения вероятностей непрерывных случайных величин
Предмет: Математика