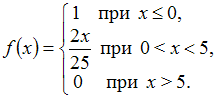
Непрерывная случайная величина Изображение вопроса Непрерывная случайная величина  задана функцией ра... задана функцией распределения вероятностей:
Изображение вопроса Непрерывная случайная величина  задана функцией ра...
Тогда ее плотность распределения вероятностей имеет вид …
• 
• 
• 
• 
Тема: Законы распределения вероятностей непрерывных случайных величин
Предмет: Математика